
罕见病为什么需要一个患者社群组织?
由于罕见病发病率低、患者和家属心理压力大、孤独感强烈等特征,因此各种病种的罕见病患者群体很容易聚集到一起成立患者社群组织,以便互通医疗信息、开展自助互助活动、建立相互间心理支持、维护患者群体权益、达到抱团取暖的目的。

图片来源于网络
患者社群组织根本价值在于代表全体患者的利益,推动利益相关方的相互交流和合作,为患者带来希望、平等和尊严,并发出统一、有力量的声音。而在患者社群组织的工作中,设计患者家庭服务,医院教育和诊疗行为的规范,公众的教育宣传、推动临床和科学研究,倡导政策的改革和推动行业发展。患者社群组织实现了医生、患者、药企和政府之间的连接作用,通过其建立的平台,促进各方的互通和了解,也为每个承受罕见病痛苦的患者和家庭带来希望和温暖。
患者社群组织的工作包括:患者家庭服务、医患教育|诊疗推动、公共宣传教育、临床|科研推动、政策倡导|行业推动。
与发达国家相比,我国有关罕见病种类及发病率的数据统计、对疾病发病机制的研究以及孤儿药的开发均处于落后状态。所以在未来发展中,希望我国能够首先科学的界定罕见病和孤儿药,尽快制定罕见疾病防治法,建立孤儿药独占制度,效仿国外法规授权孤儿药拥有者附加的市场垄断权、新药定价、税收优惠政策等,打通市场机制;改变孤儿药引进政策,变被动为主动,确保患者可以在国内得到及时救治;同时将罕见病纳入医疗保障体系,使得孤儿药进入医保药品目录,切实减轻罕见病患者的负担。
概括来说,从诊疗到药品供应保障,罕见病还有非常长的一段路要走。此前,患者组织多在康复、人文关怀等方面工作,随着患者组织功能越来越健全,其也在向疾病诊疗的“上游”进发,参与相关政策制定、帮助建立科学的诊断方法、助力药物研发等。
对于FSHD领域,FSHD患者倡导组织一直起到重要的推动作用:

2019年6月18日首届FSHD国际患者倡导组织峰会各国患者组织代表

图为荷兰Facio公司对于2017年FSHD研究资金贡献构成的统计。多个国家的FSHD患者倡导组织和基金会提供资金用于FSHD医学研究。
部分为FSHD医学研究提供研究资金的基金会和机构
患者社群不仅可以为前期药物研发提供资金支持,也可以参与到药物研发过程中。
患者和患者社群组织参与药物研发,可以改进研发的侧重点、改进研究设计、提高项目实施的速度和效率。
在美国FDA的一些患者参与计划的推动下,美国的患者社群组织和患者已经可以参与到药物研发的全部流程当中,包括药物的早期研发、临床试验的各个阶段、药物的注册审批和上市后的监控,及促进疾病诊断和完善治疗指南等。
中国的罕见病患者社群组织更多地参与到药物上市后推广和提供患者服务等方面,但在参与药物研发、政策促进上的作用尚待加强。

目前中国患者社群组织参与药物研发的现状:
●目前社群组织自身组织化、专业化较弱
目前我国患者社群组织大多以病友会、患者俱乐部、公益基金会、互联网患者社区{QQ群、微信群、论坛等}等多种形式存在,正式注册的组织实体的量仍然较少,大部分以区域或线上的非正式的社群形态存在。以罕见病为例,目前约有90多家患者社群组织,覆盖了近70个病种,其中正式注册、有全职工作人员及年收入40万元以上的患者社群组织不到百分之10{以CORD统计数据}。
●利益相关方的偏见
研究人员、临床医生、医药产业从业者以及政府部门等各利益方对患者家庭及患者社群组织还缺乏全面的认知,他们认为患者社群组织是不够专业的,缺乏职业素养和科学训练的,没有能力也没有必要让患者社群组织参与到疾病研究和药物研发的过程中,这在某种程度上看,是一个目前的现状。但也可能会成为一个偏见,因为患者社群组织它本身不同于研究机构、医疗机构及医药公司,它的更大的优势在于了解患者需求、患者注册登记、更有效患者管理、准确和高效招募临床试验受试者以及推动注册审评审批、上市后安全性监控,所以在药物研发整个生命周期中,如果能让患者社群组织更早、更多、更有效参与进来,必将能让科研项目更低成本、更高效、更有质量、更低风险。
●社会认可度较低及政策支持缺乏
2014年,被国人熟知的“冰桶挑战”发起于美国,是美国ALS协会发起的一项筹款运动,旨在为ALS这一罕见病的科研项目筹集资金,而中国的罕见病患者社群组织在网络上的众筹项目主要还是以医疗救助和患者关怀服务为主。以患者社群组织为主导的科研项目几乎没有,也很难筹到资金,这在某种程度于中国公益慈善的整体环境有关,国人对于公益慈善的理性、专业性、长远性认知仍然较低,几乎没有捐赠方愿意为科研买单。
中国现有的医疗行业政策法规,很少强调患者以及患者社群组织的重要性,政府部门更没有制定促进患者及患者社群组织参与的细则和渠道,这于欧美等国家在医药研究、临床试验及监管层面广泛引入患者参与的做法大相径庭,美国FDA在加强患者参与药物注册审批这一环节就有“患者代表计划”和“FDA专家顾问委员会”。
在药品可及性方面,近些年在广大患者以及患者社群组织的大力推进下,国家越来越重视这些方面,在2019年8月26日通过计划2019年12月1日开始执行新修订的{药品管理法}中强调了对临床急需的短缺药、防治重大传染病和罕见病等疾病的新药、儿童用药开设绿色通道,优先审评审批。
下面这篇文章详细介绍《患者组织在罕见病和孤儿药研发中的作用》
该文章来源:《 国际药学研究杂志 》, 2017, 44(2): 209-214.
由于罕见病患者人数少、临床数据缺乏、支持性资源不足等特点,患者组织在罕见病研究和孤儿药开发中的参与显得尤为重要。本文通过对国内外案例资料进行分析,阐明患者组织可以从促进患者注册登记、提供研究基金资助、为药物开发和临床试验提供支持、推动有利于罕见病和孤儿药的政策等方面对罕见病和孤儿药研发发挥积极作用。
一、罕见病概述及药物研发现状
罕见病是相对于常见病和多发病而言的一种概念,顾名思义,是指发病率极低、非常少见的疾病,罕见病大部分是慢性、渐进性疾病,往往危及生命。
国际上虽无统一的罕见病定义,但多个国家或地区通过立法或相关政策对罕见病进行了界定。例如:美国法律规定在美国国内患者人数 < 20 万的疾病为罕见病;欧盟将患病率 < 0.5‰ 的疾病认定为罕见病;日本规定患病人数 < 5 万或发病率 < 0.4‰ 的疾病为罕见病;中国台湾地区将患病率 0.1‰ 的疾病认定为罕见病。
据美国 Global Genes 组织提供的数据,全世界已经发现的罕见病约 7000 种,80% 为遗传性疾病,全球受罕见病影响的人数约 3.5 亿,罕见病患者中儿童约占一半,30%的罕见病患儿生存期 ≤ 5 年,≤ 1 岁婴儿死亡原因中约 35%是由罕见病引起。
随着人类疾病谱的变化,罕见病愈来愈成为全世界面临的重要健康挑战,并逐渐被发达国家和地区的政府部门及研究机构关注和重视。
由于单一种类的罕见病患病人数较少,使得开发罕见病的特异性治疗药物面临研发成本较高、市场需求量小、投资回报率低等风险,导致罕见病药物研发往往少人问津,因此罕见病药物也被称为孤儿药。1983 年美国颁布了《孤儿药法案》对孤儿药给予优先审批、市场独占权、税收减免、研发支持等 一系列激励政策。《孤儿药法案》出台前只有不到 20 种药物用于治疗罕见病,该法案的出台促进了研究机构和企业对罕见病药物的研发,截至 2017 年 1 月,美国食品药品管理局( FDA )共批准上市了 450 种孤儿药,覆盖 491 种适应证。
近 5 年来,用于治疗罕见病的药物占 FDA 当年批准新药的比例 > 40%,2016 年 FDA 批准的 22 种新药中获得孤儿药认定的达 9 种,占全部获批新药数量的 41%。孤儿药研发领域的快速发展有目共睹,但目前仍然有约 95%的罕见病没有特异性治疗药物,全球数以亿计的罕见病患者仍处于“无药可医”的困境中。
二、患者组织在罕见病和孤儿药研发中的作用
患者组织是由某一种或一类疾病的患者或家属发起成立,代表和维护患者群体利益,进行患者和家属自助互助的非营利组织。一些慢性疾病( 糖尿病、心血管病和乙肝等 )、肿瘤( 肺癌、乳腺癌等 )和药物依赖等患者群体中比较容易形成患者组织。
由于罕见病患者人数少,医疗信息和医疗资源匮乏,患者孤独感和隔离感较强烈,患者面临的身心压力巨大,这些因素都更易使罕见病患者自发地集合到一起形成患者组织。
自 20 世纪 80 年代开始,以罕见病患者和家属为组成主体,在部分医学专业人士和社会活动家的支持下,罕见病患者组织在美国开始大量涌现。据美国罕见病组织( Nation⁃ al Organization for Rare Disorders,NORD )统 计 ,其 250 余家患者组织会员中,有约 50%是在 1980~ 1990 年成立的。罕见病患者组织从美国兴起后,欧洲和日本等发达国家或地区的罕见病患者组织也纷纷成立。
欧洲罕见病组织( EURORDIS-Rare Diseases Europe )共有来自 65 个国家的 730 个患者 组织成员。日本罕见病和患者组织协会( Japan Patients Association,JPA )的 88 个成员组织中 90%是罕见病患者组织。
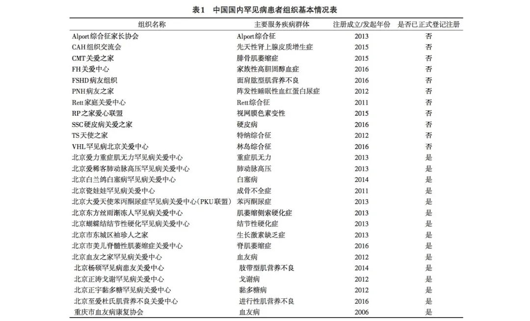
相较而言,中国国内的罕见病患者组织起步较晚,约 91%的患者组织是在 2010 年之后成立的。得益于国内罕见病诊断水平的提升,以及手机和互联网等通讯技术的快速普及,近 5 年 来国内罕见病患者组织快速发展。据笔者统计,截至 2016 年底,国内 70 家罕见病患者组织共覆盖了57 种不同种类的罕见病。


基于罕见病领域大量未被满足的医疗需求,大部分患者组织成立的主要目的之一是希望推动该疾病的治疗进展,患者组织寻求与研究人员和临床医师合作,以期尽快发现能够延缓疾病进程甚至治愈疾病的方案。患者组织在罕见病研究和孤儿药开发中发挥着重要的推动作用,包括促进患者注册登记,提供研究基金资助,为药物开发和临床试验提供支持,推动有利于罕见病和孤儿药的政策等方面。
1、促进患者注册登记
罕见病研究面临的主要困难往往是单一病种的患者人数少、患者来源分散、疾病自然史资料不足, 因此进行罕见病患者注册登记研究是重要的基础性工作,以便让研究者了解罕见病的流行病学特点、疾病的分型和临床特征、疾病自然史等等重要信息,同时也为后续进行针对性的临床研究、药物筛选和开发、临床试验患者招募、患者管理和社会干预等工作提供帮助。
由于单一医疗中心覆盖的患者数量有限,罕见病患者注册登记研究经常需要联合多个医疗中心合作进行,以便在更大范围收集患者进行登记。研究者通过与患者组织建立合作,通过患者组织的渠道和影响,在已确诊患者和潜在患者中宣传倡导患者注册登记项目,动员患者组织成员参加患者登记,能够提升患者参与度和项目效率。
以主要开展神经肌肉病研究工作的 TREAT-NMD 项目为例,该项目是 2007 年由欧盟资助发起的神经肌肉病研究协调项目,联合欧盟境内各成员国的高校和研究机构针对杜氏进行性肌营养不良( Duchenne muscular dystrophy ,DMD )、脊髓性肌萎缩症( spinal muscular atrophy,SMA )等神经肌肉病开展患者注册登记研究。
项目的成员机构中一个重要的组成部分就是相关神经肌肉疾病的患者组织, 包括英国的 DMD 患者组织( Action Duchenne )、法国神经肌肉疾病协会( French Muscular Dystrophy Asso⁃ ciation ,AFM-Téléthon )、捷克的 DMD 患者组织( End Duchenne Parent Project )等十几家患者组织。通过近十年的发展,TREAT-NMD 的神经肌肉病患者注册登记已经发展成为覆盖欧洲 、美 洲 、亚洲 、大洋洲、非洲等 49 个国家和地区的全球最大的神经肌肉病患者注册网络,截止 2016 年 1 月,其全球 DMD 患者注册登记共注册了来自 31 个国家和地区超过 13500 名患者。
在 TREAT-NMD 的全球患者注册登记网络中也有来自中国的研究者和患者组织参与,2013 年由武警总医院神经内科吴士文教授作为项目负责人的神经肌肉病患者注册登记项目启动。该项目由中国研究型医院学会神经科学专业委员会、中国社会福利基金会 MD 关爱项目设立,并由武警总医院担任注册研究计划负责人,对中国国内 DMD/BMD 、SMA、 糖代谢肌病、脂代谢肌病等患者开展注册登记研究。
自该项目启动到 2015 年底,共登记 127 例确诊 DMD 患者。项目的发起方之一中国社会福利基金会 MD 关爱项目就是由国内 DMD/BMD 患者组织 DMD 关爱协会( 后更名为“北京至爱杜氏肌营养不良关爱中心” )在 2012 年 5 月发起成立的慈善基金项目。
除上述以研究机构为主发起的患者注册登记项目外,也有以患者组织为主体发起的罕见病患者注册登记项目。以美国的 DuchenneConnect 项目为例,该项目由 DMD 患者组织 Parent Project Muscu⁃ lar Dystrophy( PPMD )于 2007 年发起,联合美国疾病预防控制中心、埃默里大学人类基因学系、美国国立卫生研究院罕见病办公室和美国国家生物科技信息中心等众多合作机构共同开展美国的 DMD 患者注册登记。
2、提供研究基金资助
相对于政府部门和医药企业投入较多的癌症、心脑血管疾病、糖尿病、传染性疾病等疾病领域,罕见病研究的资金来源和渠道往往较少。
罕见病患者组织作为直接利益攸关方,通过社会力量筹集公益基金,用于资助科研人员开展疾病相关的基础研究和临床研究,成为该领域的一个重要资金来源。
同时,患者组织发起的研究资助基金相较于政府出资的研究基金,更有可能资助一些前沿性或探索性的研究方案。下面以瑞特综合征( Rett syndrome )领 域为例来说明。
瑞特综合征是一种儿童广泛性发育障碍,该病患病率很低,据估计美国约有 15 000 名患者,全世界患者总数约 35 万人。从 1980 年起,美国和欧洲的多个瑞特综合征患者组织累计募集了近亿美元用于资助该疾病领域的基础研究、转化医学研究和药物开发等。

国际瑞特综合征基金会( International Rett Syn⁃ drome Foundation,IRSF )是 2007 年成立的瑞特综合征患者组织,IRSF 由成立于 1984 年的 International Rett Syndrome Association 和成立于 1998 年的 Rett Syndrome Research Foundation 两个患者组织合并而成。2000~2015 年 IRSF( 包括其前身 )总共筹集了3800 万美元资助全世界的瑞特综合征研究项目。
IRSF 的研究基金包括 4 种类型:
① 转化医学研究资助项目,包括每项资助额度最高 15 万美元的 HeART ( Help Accelerate RTT Therapeutics )项目和每项资助额度最高 60 万美元的 ANGEL( Advanced Neurother⁃ apeutic Grant of Excellence )项目;
② 基础研究资助项目,每项资助额度最高 15 万美元;
③ 青年研究者导师制培训计划,每项资助额度最高 10 万美元;
④ 神经康复研究项目,每项资助额度最高 15 万美元。
这些研究基金项目常年面向全世界研究者开放申请。
自 2008 年以来,由患者家属发起的瑞特综合征研究基金( Rett Syndrome Research Trust )总共投入了 3600 万美元用于资助瑞特综合征的基础研究和 转化医学研究( 表 2 ),资助对象包括了 44 位科学家 的研究项目和 5 个临床试验项目。
这些研究基金产生了一系列重要发现和成果,包括对 Rett 小鼠进行基因治疗实现临床症状逆转;发现 Rett 蛋白 ( MECP2 )的一系列重要作用机制;进行了 MECP2 沉默基因激活和基因修饰研究;资助了氯胺酮( ket⁃ amine )、格 拉替 雷( glatiramer,Copaxone )、他汀类 ( statins )和 triheptanoin 4 种药物治疗瑞特综合征的临床试验等。
在罕见病领域,类似的患者组织筹措慈善基金,与研究机构和科研人员合作共同推动疾病和治疗方法研究的例子还有很多,例如美国肌萎缩疾病协会( Muscular Dystrophy Association,MDA )平均每年资助 350 名科学家和临床医师开展 40 多种神经肌肉疾病的研究,其年度资助金额约占美国国立卫生研究院年度总支出的 30%,50 多年来神经肌肉疾病领域的许多重要进展都与 MDA 的贡献密不可分;美国黏多糖贮积症协会( National MPS Society )2008 年至 2016 年间平均每年资助研究的基金约 40 万美元;法国 AFM-Téléthon 每年的研究基金支出多达数千万欧元,资助从基础研究到基因治疗等各个方面。
3、为药物开发和临床试验提供支持
药物开发是一项高投入、高风险和充满不确定性的艰巨任务,虽然有研究表明,美国孤儿药的 III 期临床研发成本为非孤儿药的 1/2 甚至 1/4 ,但平均每个孤儿药 III 期临床研发成本仍高达 1 亿美元,并且孤儿药 III 期临床研发速度并不快于非孤儿药。
同时,由于大部分罕见病缺乏量化的疾病负担及临床症状影响和进展信息,给药物有效性评价和风险 获益评估带来更多困难。因此在美国,药物开发者和监管部门越来越重视药物开发和评审过程中的患者参与。
长期致力于推动美国罕见病和孤儿药公共政策的 EveryLife 基金会( EveryLife Foundation for Rare Diseases )提出了一个针对药物研发不同阶段患者参与的系统性框架:
① 从新药临床试验前期到 I 期临床试验期间,患者参与主要的作用是为开发者提供疾病负担的关键信息,协助了解疾病对患者产生哪些影响;
② 从 I 期临床试验到 II 期临床试验期间,患者参与的主要作用是协助开发者完善临床试验设计,设立合适的临床终点以评价重要的疾病影响;
③ 从 II 期临床试验到 III 期临床试验期间,患者参与的主要作用是评价治疗给患者带来的收益和风险,以及与无任何治疗情况的比较。
与上述框架相对应,在药物研发的不同阶段,患者组织都能与开发者紧密合作以推动研发进程。
在临床前阶段,患者组织为基础研究提供支持和资助,以协助研究者收集足够的病例研究病因和疾病发展机制,针对特定靶点发现潜在的治疗药物;
在临床试验设计过程中,协助研究者确定合适的临床终点和生物标志物,以合理评估治疗可能产生的影响,同时协助研究者开展受试患者招募;
在临床试验过程中,协助研究者更全面了解和评估治疗收益和风险影响;
在药物评价过程中,患者组织的意见和参与可能成为监管部门的决策参考。
治疗罕见疾病淋巴管肌瘤病( lymphangioleio⁃ myomatosis,LAM )的药物西罗莫司( 雷帕霉素,siroli⁃ mus,rapamycin )的研究过程就是患者组织推动药物发现的典型案例。
1994 年 Sue Byrnes 女士 22 岁的 女儿 Andrea 被诊断为 LAM,当时人们对这一疾病还知之甚少。Byrnes 女士联系到辛辛那提的年轻医师 Frank McCormack,在其帮助下 Byrnes 联合全国患者和胸科医师说服美国国立卫生研究院建立 LAM 患者注册登记。1995 年 Byrnes 发起成立美国 LAM 基 金会( LAM Foundation ),基金会成功地筹集到了资金并用于资助 LAM 生物学研究,通过研究发现 LAM 患者体内存在 LAM 细胞,这些特异的细胞具有平滑肌细胞的特征,通过淋巴渗入到器官,尤其是肺,某些情况下还可慎入到肾和其他器官。研究进一步证实,哺乳动物西罗莫司( 雷帕霉素 )靶蛋白( mTOR )信号通路在 LAM 中非正常活跃,而西罗莫司可以抑制 mTOR 的活性,这为治疗 LAM 找到一种可能性。
LAM 基金会继续筹措资金并帮助招募患者以开展西罗莫司治疗 LAM 的疗效研究,该研究由 McCormack 等研究者领导,同时得到美国国立卫生研究院、美国结节性硬化症联盟和辉瑞公司等机构资助。临床试验从 2006 年开始,2010 年完成,2011 年研究结果公布,西罗莫司对经选择的患者可有效减缓 LAM 进程。虽然还无法治愈该疾病,但这一发现仍然是一个巨大的进步。
《 新英格兰医学杂志 》发表社论评价患者组织在该研究中的重要作用和贡
献,认为这一研究过程是“从实验台到病床边”的经典案例。
患者组织推动药物开发的类似例子还出现在囊性纤维化、亨廷顿舞蹈病和杜氏进行性肌营养不良等多个罕见病当中,美国囊性纤维化基金会( Cys⁃ tic Fibrosis Foundation )、美国亨廷顿舞蹈症协会
( Huntington′s Disease Society of America )和美国肌萎缩疾病协会等众多患者组织在这些疾病的药物研发过程中发挥了重要的推动作用。
4、推动有利于罕见病和孤儿药的政策
药物研发与生产是受到政府部门严格监管的行业,法规政策对医药产业的影响重要而深刻。罕见病医疗需求的特殊性和紧迫性对倾向性的孤儿药政策制订提出了要求,如今为人所熟知的美国 1983 年《孤儿药法案》即是在包括罕见病患者组织和社会力量的游说和推动下,美国国会回应需求而针对性地出台的法案。
此外,美国 2002 年《 罕见病法案 》( Rare Diseases Act ),2012 年《 FDA 安全和创新法案 》( FDA Safety and Innovation Act )的出台也离不开患者组织的推动,这些法案与《 孤儿药法案 》共同激励了罕见病药物研究领域投入,推动了众多创新性治疗药物的发现,加速了孤儿药的优先审批过程。
2016 年 12 月,美国《 21 世纪治愈法案 》( 21st Century Cures Act )获得美国国会通过并经总统批准生效,该法案中包括了促进罕见病研发的众多有利 条款,例如扩展针对儿童罕见病的优先审评券项目;提高美国 FDA 针对罕见病的基因靶向治疗和蛋白修饰疗法的审评效率;未来 10 年内增加对美国国立卫生研究院提供 48 亿美元资助用于精准医学计划、脑科学计划和癌症登月计划;进一步拓展患者聚焦药物研发计划,并要求 FDA 报告在其法规评价中如何使用患者经验数据。
该法案的通过倾注了美国国内众多罕见病患者组织的努力,以美国 NORD 和 EveryLife 基金会等为代表的患者组织从 2014 年法案起草之初就开始提交政策建议书,在美国国会能源和商务委员会听证中代表罕见病患者作证,多次发表立场声明,组织签署联名信等。《 21世纪治愈法案 》的出台对罕见病和孤儿药领域具有重要的里程碑意义,将会促进更多创新成果的产生。
5、结语
罕见病患者组织自 20 世纪 80 年代兴起于美国,之后在欧洲、日本等地不断涌现,中国国内的罕见病患者组织大部分成立于 2010 年之后。
通过对国内外患者组织在罕见病研究和孤儿药开发中的参与案例分析,发现患者组织在促进患者注册登记、提供研究基金资助、为药物开发和临床试验提供支持、推动有利于罕见病和孤儿药的政策等方面对罕见病和孤儿药研发发挥了重要的推动作用。
另外,由于研究资料不足和篇幅所限,本文未对研究项目中患者组织对于患者隐私保护、研究伦理、 卫生技术评价等方面的作用进行分析和讨论,希望今后的进一步研究中能对此进行补充完善。
该文章作者:肖磊,北京大学公共卫生硕士{MPH},2008年开始从事罕见病和孤儿药领域工作,曾任罕见病发展中心副主任、中国罕见病组织发展网络首任协调员,目前兼任世界白化病联盟执委、月亮孩子之家副理事长、罕见病发展中心高级顾问等职务。
本文资料来源:
微信公众号:ChinaFSHD
电话: 13206865756
E-mail:fshd_china@163.com
地址:黑龙江省牡丹江市西安区西一条路